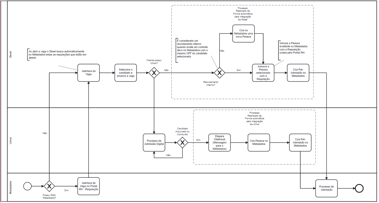
A integração entre o Metadados e o Skeel possibilita conectar o módulo de Recrutamento e Seleção da Metadados com o Skeel. A Skeel utiliza a API Metadados para realizar a integração.
1. Uma requisição de abertura de vaga deve ser aberta no Metadados, através do Portal RH ou diretamente no Módulo de Recrutamento e Seleção. Com a requisição aberta no Metadados é necessário acessar o Skeel e ao abrir uma vaga se deve selecionar a respectiva requisição do Metadados para o qual a vaga no Skeel será criada. Nesse momento o Skeel conecta no Metadados e busca todas as requisições com o status em aberto.
2. Após o candidato selecionado estiver com os dados completos, o recrutador deve selecionar qual a requisição da Metadados o candidato estará preenchendo a vaga. Esta opção é importante caso haja uma única vaga atendendo a diversas requisições da Metadados. Após selecionar a requisição, as informações aparecerão abaixo do perfil do candidato.
3. Enviando os dados para o Metadados
Após o candidato selecionado estiver com os dados completos, o recrutador poderá disparar o processo de integração, para cada candidato. Será solicitada uma confirmação antes do envio de cada candidato. O recrutador poderá acompanhar o envio diretamente da tela do processo.
4. Os candidatos selecionados são criados dentro do Metadados já no cadastro de Pessoas na empresa onde a requisição foi criada ou na empresa prametrizada dentro do Skeel.
5. A pessoa criada também é associada na requisição ao qual a vaga foi aberta.
6. Quando o Skeel envia os candidatos selecionados para o Metadados ocorre uma validação para verificar se é um recrutamento interno ou externo. Para realizar esse processo, o Skeel valida se o CPF do candidato possui um contrato ativo no Metadados, se possuir nenhuma pessoa nova é criada, somente é associada a pessoa já existente no Metadados com a requisição. Caso não tenha um contrato ativo para o CPF é criada uma nova pessoa e associada com a requisição.
Na imagem abaixo podemos ver os detalhes do fluxo da integração:
Obs.: No momento da criação da pessoa o Skeel envia os seguintes dados para a Metadados:
| Skeel | Metadados |
| EMPRESA | RHPESSOAS.EMPRESA |
| RHPESSOAS.PESSOA (Busca maior código de pessoa da empresa e adiciona 1) | |
|
NOME |
RHPESSOAS.NOME |
| NOME | RHPESSOAS.NOMECOMPLETO |
| NOME | RHPESSOAS.APELIDO |
| RHPESSOAS.EMAIL | |
| CPF | RHPESSOAS.CPF |
| TELEFONE | RHPESSOAS.TELEFONE |
| SEXO | RHPESSOAS.SEXO |
| GRAU DE INSTRUÇÃO | RHPESSOAS.GRAUINSTRUCAO |